首页> 招标查询> 招标详情
通许县水利局通许县2025年农业水价综合改革项目-中标公告
信息来源: ******[查看]
|地区:河南
|类型:结果公示
基本信息
信息类型:结果公示
区域:河南
源发布时间:2025-10-11
项目名称:******[查看]
项目编号:******[查看]
代理单位:******[查看]
代理联系人:******[查看]
代理联系电话:******[查看]
*符合收录标准*
正文附件下载
公告内容文档
一、项目基本情况
1、采购项目编号:汴通财招标采购-2025-9
******水利局通许县2025年农业水价综合改革项目
3、采购方式:公开招标
4、招标公告发布日期:2025年09月16日
5、评审日期:2025年10月10日
二、采购项目用途、数量、简要技术要求、合同履行日期:
1.1采购内容:井灌农业灌溉用水计量采集系统957套,充值管理机46台,灌溉射频卡9830张,宣传培训等。
1.2质量要求:合格,符合国家现行相关行业标准,并满足采购人要求。
1.3交货(含安装)期限:合同签后90日历天。
1.4质保期:验收合格日起一年 (如果国家、行业或制造商规定有明确期限的,以规定期限长者为准)。
2、合同履行期限:同交货期限
3、本项目是否接受联合体投标:否
4、是否接受进口产品:否
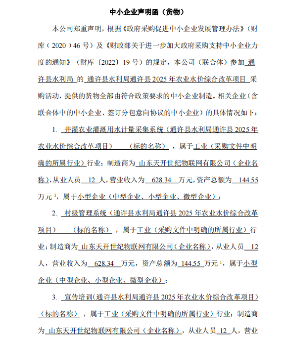
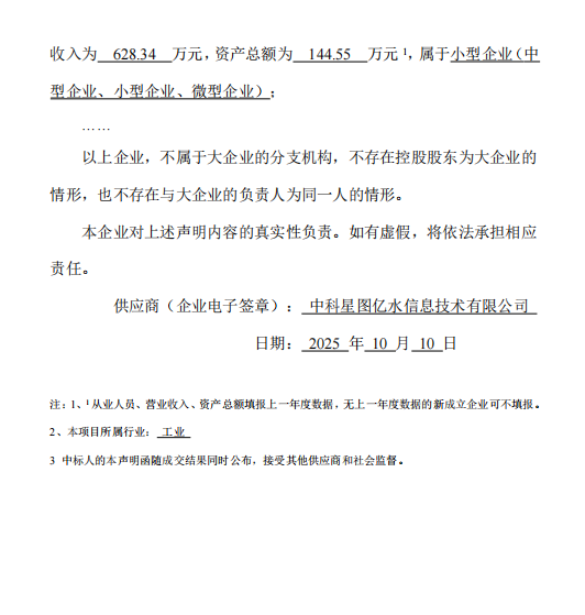
5、是否专门面向中小企业:是
三、中标情况
包号 采购内容 供应商名称 地 址 中标金额 单位 备注信息
汴通财招标采购-2025-9-1 ******有限公司 ******学院 3 号楼南侧 1-2 层 3,384,570.00 评审总得分:99.1分
序号 名称 品牌(如有) 规格型号 数量 单价
1 物联网灌溉测控终端 天开世纪牌 / 957 2650元
四、评审专家名单
1.评标组长:高勇 2.其他评委成员:杨文建、李荣军、郭坤、王战胜
五、代理服务收费标准及金额:
收费标准:参照《河南省招标代理服务收费指导意见》豫招协[2023]002号文规定向代理机构缴纳代理服务费(按差额定率累进法计算)由中标人一次性支付给代理机构。
收费金额:45,614.84元
六、中标公告发布的媒介及中标公告期限
本次中标公告在《河南省政府采购网》、《开封市公共资源交易信息网》、《中国招标投标公共服务平台》上发布,中标公告期限为1个工作日 。
七、其他补充事宜
1.根据汴公管办(2020)13号文规定,若供应商对上述结果有质疑,可在成交公告发布之日起七个工作日内以线上形式向采购人提出质疑,逾期将不再受理,采购人应当自收到质疑之日起七个工作日内作出答复,若质疑人对质疑处理意见有异议或者采购人未在规定的时间内作出答复的,质疑人可在规定时间内以线上形式向该项目行政监督部门提出投诉。(开封市公共资源******财政局(政府采购办) 统一社会信用代码:************61 电话:0371—****** 联系人:彭女士、齐女士
八、凡对本次公告内容提出询问,请按以下方式联系 1. 采购人信息 ******水利局 地址:通许县解放路北段 联系人:郭先生 联系方式:0371-****** 2.采购代理机构信息(如有) ******有限公司 地址:开封市通许县裕丰路西段南侧青少年活动中心 9 楼 910 室 联系人:李女士 联系方式:0371-****** 3.项目联系方式 项目联系人:黄先生 联系方式:0371-******


附件下载:声明函1.png
                 招标文件.doc
                 ******水利局通许县2025年农业水价综合改革项目-中标公告.pdf
                 声明函2.png
                 

查看信息来源网站
快照:2025-10-11
收藏
免责声明

【1】凡本网注明来源:"今日招标网"的所有文字、图片和音视频稿件,版权均属于今日招标网,转载请必须注明机今日招标网,违反者本网将追究相关法律责任。

【2】本网转载并注明自其它来源的作品,是本着为读者传递更多信息之目的,并不代表本网赞同其观点或证实其内容的真实性,不承担此类作品侵权行为的直接责任及连带责任。其他媒体、网站或个人从本网转载时,必须保留本网注明的作品来源,并自负版权等法律责任。

【3】如涉及作品内容、版权等问题,请在作品发表之日起一周内与本网联系。

招标文件下载 x
绑定手机号码
10秒快速绑定,找项目快人一步
公司名称:*
姓名:*
关键词:
手机号:*
验证码:* 发送验证码 已发送(60s)

开通黄金会员,即可查看实时商机信息(30条/天)

每天提供100000+条招投标采购信息,随时掌握最新发布的商机,实时更新

开通地区选择
全国
浙江
黄金会员权益
查看信息(30条/天)
信息订阅(5组)
来源跳转验证(30次)
附件下载(部分正文涵盖)
铂金会员权益 (包含黄金会员权益)
查看信息(100次/天)
信息订阅(10组)
来源跳转验证(100次)
项目导出(100条)
附件下载(部分正文涵盖)
钻石会员权益 (包含铂金会员权益)
查看信息(无限制)
信息订阅(无限制)
来源跳转验证(无限制)
企业推荐
项目导出(1000条)
企业信息
附件下载(部分正文涵盖)

抱歉,您当前会员等级权限不够!

此功能只对更高等级会员开放,立即提升会员等级!享受更多权益及功能

立即提升会员等级
订单创建成功,打开微信扫一扫完成付款

打开微信扫一扫完成付款

商品名称 暂无
订单编号 暂无
支付方式 微信支付
微信支付 ¥ 249
切换方式

切换到支付宝支付

购买即同意《今日招标线上购买及服务协议》